Harjoitus 5: käyttötapauskaavio

Yleistä

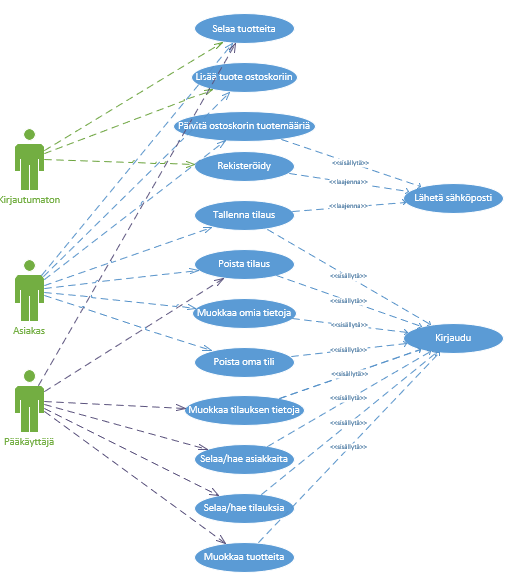
Käyttötapauskaavio kuvaa mitä toimintoja erilaiset käyttäjät voivat sovelluksen avulla tehdä.

Käyttötapauskaavio

Harjoitus

Laadi Visiolla käyttötapauskaavio (UML-käyttötapaus) harjoituksen 2 web-palvelulle. Tarkoitus on miettiä mitä toimintoja omaa tietokantaasi käyttämä web-palvelu voisi sisältää. Tallenna tiedosto itsellesi GitHub-repoon.

  • Mitä käyttäjiä palvelulla on?
  • Mitä toimintoja palvelulla on? Yhdistä käyttäjä ja toiminto.
  • Tarvitseejo jokin toiminto kirjautumista tai jatkaako jokin toiminto ulkoiseen sovellukseen?